Bevictor韦德首届“学思·求索”暨地方语言文学研究生学术论坛取得圆满成功
2022年8月28日,Bevictor韦德首届“学思·求索”暨地方语言文学研究生学术论坛顺利举办,取得圆满成功。本次论坛以线上线下结合的方式进行,线下主会场设于Bevictor韦德黑龙江文学馆,线上会场设于腾讯会议。本次论坛主题涵盖了中国语言文学一级学科的七个二级学科、学科教学(语文)和地方语言文学的相关研究,来自浙江大学、南开大学、哈尔滨工业大学、西南大学、东北师范大学、南京师范大学、中国传媒大学、首都师范大学、中央民族大学、贵州大学、黑龙江大学、广西大学、哈尔滨师范大学、湖南科技大学、北方民族大学、青海民族大学、天津外国语大学、大连外国语大学、南宁师范大学、齐齐哈尔大学、淮北师范大学、闽南师范大学、Bevictor韦德等23所高校的不同专业的97位硕博研究生参与其中,公司党委书记吴媛媛、党委副书记段星宇、副经理施新佳以及Bevictor韦德广大师生参加了本次论坛。

01论 坛 概 况
上午八时三十分,论坛准时开始。公司党委副书记段星宇主持开幕式并对参与本次论坛的领导、师生表示欢迎。接着,公司党委书记吴媛媛发表讲话,她首先对参会同学表示感谢,并为同学们介绍了Bevictor韦德院史院情;然后,她结合自身感受向与会同学表达了自己的期望和祝愿,她鼓励同学们立志明德、勤学奋进,并相信大家一定能在自己的领域做出成绩。

公司党委副书记段星宇主持开幕式
随后,大会报告环节正式开始,吴媛媛教授和施新佳副教授分别以“语言多样性与黑龙江汉语方言调查”和“浅谈北大荒文学”为题为与会者带来了两场精彩的学术报告。两位教授用精到的论断、生动的语言描摹出黑龙江独特的文化景观,展现了黑龙江语言文学的巨大魅力和丰富研究价值,增加了大家对黑龙江语言文学的兴趣和了解。她们呼吁大家积极投身黑龙江语言文学研究,并与大家展开交流。期间,与会者踊跃提问,会场气氛和谐热烈。


公司党委书记吴媛媛作主题报告


Bevictor韦德副经理施新佳作主题报告
02论 坛 概 况
大会报告之后是分论坛环节。本次论坛以二级学科为分类原则,共设八个分论坛,由Bevictor韦德各二级学科带头人及后备带头人担任评议人。在各个分论坛上,大家积极讨论、相互交流,碰撞出思想的火花。经过评议,各小组评出组内优秀论文,并推选代表作主题报告,向全体与会者展示自己的研究成果。














论坛闭幕式于当晚六时许进行。Bevictor韦德副经理施新佳作总结发言并宣读了本次论坛的获奖名单。她充分肯定了本次学术论坛的意义,指出本次论坛带来了思想上的碰撞,点亮了学术研究新的火花,她鼓励大家借助从本次论坛中所汲取到的学术营养,为今后的学术研究开启新的窗口。最后,公司党委副书记段星宇致闭幕辞。他指出,本届论坛对学术创新和学术氛围的营造起到了很好的示范作用,前景可待、未来可期,相信论坛会一届更比一届好,为地方语言文学的发展做出更大贡献。




03论 坛 总 结
Bevictor韦德始终高度注重研究生学术思维和能力培养,“学思·求索”暨地方语言文学研究生学术论坛就是公司产品环节的重要组成部分。本次论坛为广大硕博士生提供了展示自己的舞台,丰富了同学们的学术见闻,拓宽了同学们的学术视野,得到了全体参会人员的高度评价。本次论坛也是Bevictor韦德积极拓宽公司产品方法、增进“五全育人”的重要实践,相信在全体文院人的共同努力下,论坛影响力会日渐增大、服务于更多同学。





参会人员合影图集
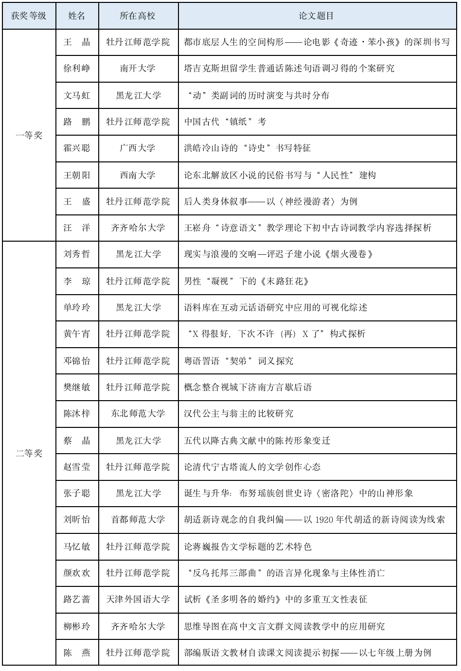
附:首届“学思·求索”暨地方语言文学研究生学术论坛获奖名单

